芯城品牌采购网 > 品牌资讯 > 技术方案 > 关于MOSFET漏极驱动的ZCD(零电流检测)引脚
芯城品牌采购网
26517
本应用笔记介绍了从MOSFET漏极驱动的ZCD(零电流检测)引脚。该文档描述了标准的ZCD配置及其替代和电阻器配置。
CS1501和CS1601的标准配置是将辅助绕组添加到PFC升压电感器,以提供零电流检测(ZCD)信息。

辅助绕组被添加到PFC升压电感器,以提供零电流检测(ZCD)信息。ZCD比较器在辅助绕组上寻找零交叉点,并在辅助电压低于零时切换。在振荡谷中进行切换可最大程度地降低切换损耗并降低EMI噪声。
替代配置
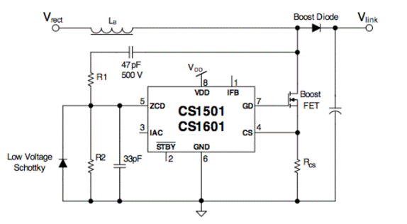
可以从PFC MOSFET的漏极通过电阻分压器实现ZCD。参见图2。

在较轻的负载下,电阻器分压器电路可能不会将ZCD引脚拉至其触发阈值(低),因为振铃电压本身会偏离零伏。这可能会导致驱动器导通,同时Boost MOSFET的漏极至源极之间仍然存在电压。使用与电阻R1串联的47 pF电容器,可以消除漏极波形上的DC漂移问题。电容器的值被最小化以防止额外的电容性开关损耗。
免责声明:
文章内容转自互联网,不代表本站赞同其观点;
如涉及内容、图片、版权等问题,请联系2644303206@qq.com我们将在第一时间删除内容!